QQ在线咨询
咨询热线
021-5766 0583
手机号
180-1627-3695
阿里旺旺
您好!欢迎访问美镒电子(上海)有限公司,我们竭诚为您服务!
加入收藏
|
在线客服
|
在线留言
|
联系我们
|
站点地图
电子元器件供应和技术服务商
BOM配单 国产替代 全新原装 品牌代理 上海发货
服务咨询热线:
13122500018
网站首页
源城关于我们
源城公司简介
源城公司相册
源城战略合作
源城优势品牌
源城应能微
源城产品展示
源城行业应用
源城电动工具
源城运动及出行
源城能源汽车
源城工业控制
源城消费电子
源城通信设备
源城新闻中心
源城公司新闻
源城技术百科
源城常见问题
源城产品新闻
源城联系我们
源城人才招聘
源城在线联系
源城技术资料
源城行业资料
源城技术百科
热搜型号:
纳芯微NSi8242N0-DSPNR
源城应能微CM175N10GB
ME6228A33M3G
当前位置:
首页
>>
源城新闻中心
>>
源城技术百科
源城JW5217 功能替代 TLV62084
分类:技术百科
发布人:美镒电子
发表时间:2022-10-27
浏览量:53213
网址:
https://www.meiyiic.com/yuancheng_xingyedongtai/1631.html
产品描述
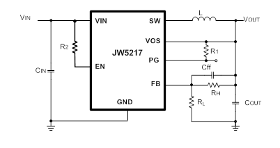
JW®5217是基于COT架构的单片式降压开关稳压器,可实现快速瞬态响应。 JW5217在2.5V至6V的输入范围内工作,通过集成的P沟道和N沟道MOSFET提供2A的连续输出电流。 内部同步电源开关无需使用外部肖特基二极管即可提供高效率。 在轻负载下,调节器以低频运行,以保持高效率和低输出纹波。
产品特点
2.5V至6V工作输入范围
高达2A的输出电流
0.5V至VIN可调输出电压
PFM模式可在轻负载下实现高效率
2MHz开关频率
100%占空比,以实现更低的压差
电源正常指示器
输出放电
输入欠压锁定
输出短路保护
热保护
上一篇:
JW7807 功能替代LP5907 NCP114
下一篇:
源城不同位数的MCU用途?
推荐资讯
2023-04-04
Si8610BB-B-IS替代料?纳芯微NSi8210N0
2023-04-04
纳芯微推出隔离CAN收发器,提升工业系统的集成度和可靠性
2023-04-04
源城应对国产化需求的5G电源用隔离IC一站式解决方案
2023-04-04
源城JW87802 可替代TPS7A83A
2023-04-04
JWH5215A 可替代TPS54560B JW54360B
2023-04-04
JW7807 功能替代LP5907 NCP114
2023-04-04
NST1001 D-NTC数字脉冲输出型温度传感器
2023-04-04
源城东软载波MCU ES8P5066系列芯片介绍
2023-04-04
源城美浦森是哪国的品牌?
2023-04-04
源城数明SLM27211 兼容可替代MAX15013A
2023-04-04
源城数明SLM27211 兼容可替代MIC4103
2023-04-04
数明SLM27211 兼容可替代MIC4104
2023-04-04
数明SLM27211 兼容可替代瑞萨ISL2111
2023-04-04
源城数明SLM27211 兼容可替代UCC27288
2023-04-04
源城数明SLM27211 兼容可替代NCV51511
2023-04-04
数明SLM27211 兼容可替代UCC27284
推荐产品
纳芯微NSi8242N0-DSPNR
源城应能微CM175N10GB
ME6228A33M3G
源城ME2188A36M3G
源城ME6213C33M5G
网站首页
|
源城关于我们
|
源城优势品牌
|
源城产品展示
|
源城行业应用
|
源城新闻中心
|
源城联系我们
|
源城技术资料