近年来,伴随着USB Type-C接口的大规模推广及各类快充协议的快速普及,锂电池快充技术迅速发展。为了让消费者感受到充电时间大幅度减少而带来的体验,各大手机厂商不断加大对快充技术的研发和推广。目前,快充功能已逐步演变成智能手机中的必要选项。
南芯科技致力于为客户提供完整的快充解决方案,2020年以来,南芯陆续推出电荷泵类充电芯和单节5A 降压型充电芯片,为满足更多终端客户需求,南芯半导体再次强势推出单节3A锂离子充电芯片SC89601D。

SC89601D
SC89601D 是一款支持动态路径管理的降压型充电芯片。更大充电电流3A,可以为锂电池提供完整的充放电管理功能,适用于手机、平板等便携式互联网设备和配件。

SC89601D采用QFN 4X4-24 封装,输入支持高达22V 耐压。芯片集成了反向阻断管(RBFET),降压功率管(HSFET及LSFET),功率路径管理管(BATFET),功率管驱动供电和电路,大幅度简化了系统设计。MCU可通过I2C 接口灵活配置充电参数,SC89601D支持3A充电电流,及1.2A 反向OTG 电流。
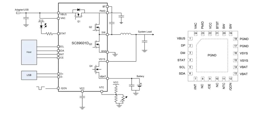
SC89601D pinout及应用框图如下:

SC89601D 在无需外部软件控制下,可自动完成电池的整个充电周期:包含低电压充电、预充电电、恒流充电、恒压充电、充电截止,当电池电压低于设定的门限后,SC89601D自动开启新的充电周期。
同时SC89601D 支持NVDC功率路径管理(DPM),确保系统电压不低于3.5V,电池电压完全耗尽甚至取出时,设备仍可正常使用。
当系统负载较大时,DPM会自动降低充电电流直至电池放电,优先满足系统功率需求,且保证输入不会发生过载。
SC89601D 参数特性:
高精度充电参数
高效率3A同步降压充电(配合2520封装,1μH, 30mΩ DCR电感, VBUS 5V)
支持USB OTG模式
支持运输模式进入及唤醒/系统复位/运输模式功耗12uA
多重保护机制
高精度充电参数
充电电压(8mV step):±0.5%;
充电电流:±5%(720mA to 3A)
截止电流:±10%(180mA)
高效率3A同步降压充电(配合2520封装,1μH, 30mΩ DCR电感, VBUS 5V)

支持USB OTG模式
更高1.2A输出电流
支持超低压差模式,OTG输出电压3.9V-5.4V
输出过压、过流及短路保护
高达500μF容性负载软启动能力
支持运输模式进入及唤醒/系统复位/运输模式功耗12uA
多重保护机制
Program JEITA
输入端过压,欠压保护
电池端过压,低压,过流保护
系统端过压,过流保护
OTG过压,过流,电池电压保护
Thermal loop及Thermal SD保护