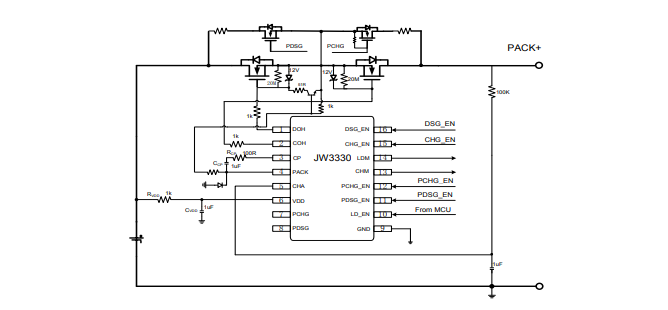
DESCRIPTION JW®3330 是一颗低功耗,100V 高边 N 沟道 MOSFET 控制器。通过切断高边开关断开供电,可 避免系统地线断开,使得主机与电池组之间进行持 续通信。 独立的使能输入允许单独导通和关端充电和放电 FET, 从而提供灵活的电池系统保护方案。 JW3330可以与模拟前端芯片搭配使用,支持3串至 20串电池模拟前端控制或专用的充电状态(SOC) 跟踪电量监测计器件。
FEATURES
耐受高压更大100V
宽输入电压范围6.2V~90V
充电和放电高边NMOS FET驱动器
预充电和预放电高边NMOS FET驱动器
独立的数字使能充/放/预充/预防电控制
外围器件少
基于可扩展外部电容的电荷泵,适用于不同 范围内的并行FET
静态功耗,正常模式:60μA Typ. 待机模式:12.5μA Typ.
具备高边负载检测和充电器检测逻辑
可直接与AFE搭配使用
封装:TSSOP16/SOP8 APPLICATIONS
电动自行车,电动摩托车
应急电源
